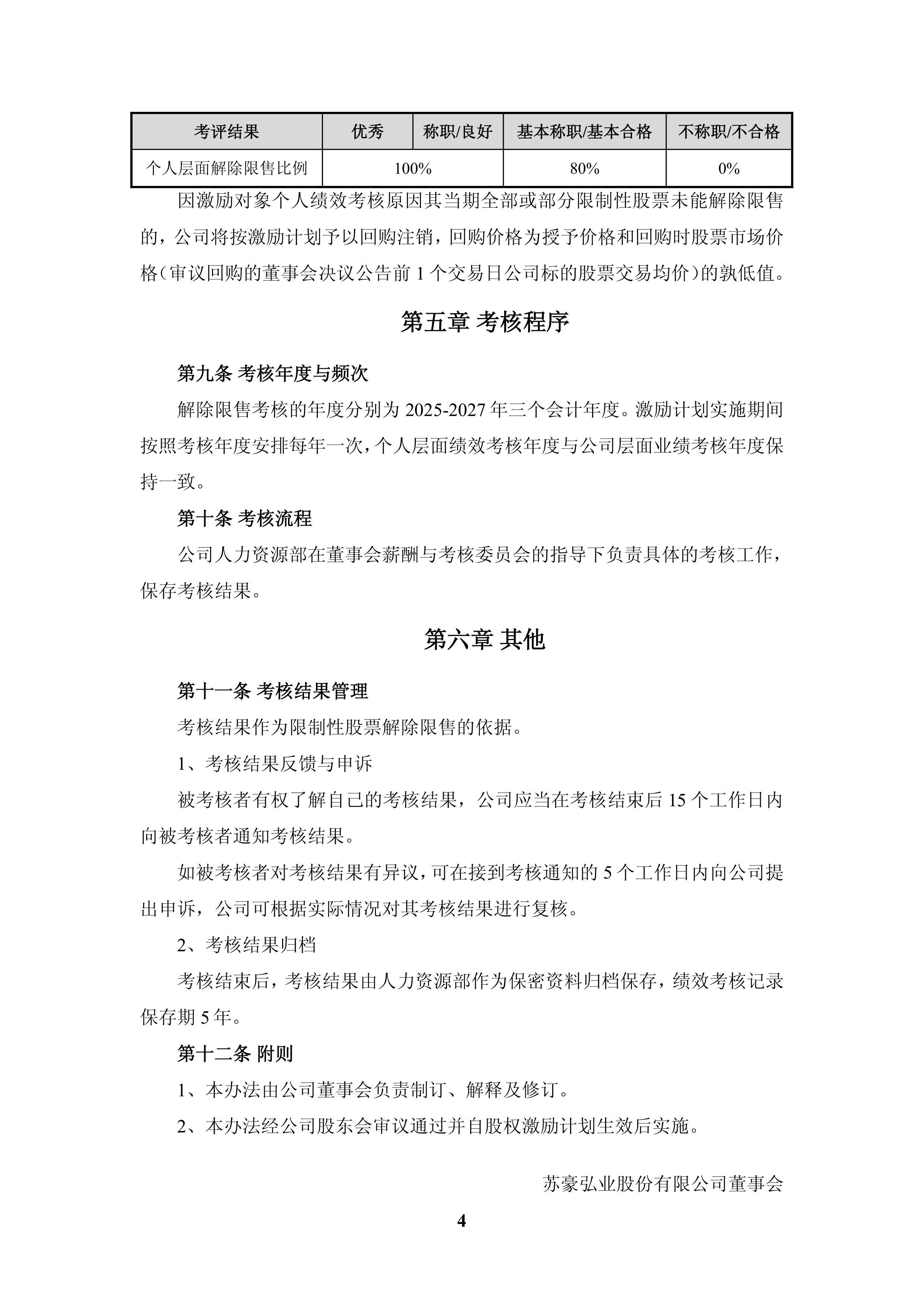
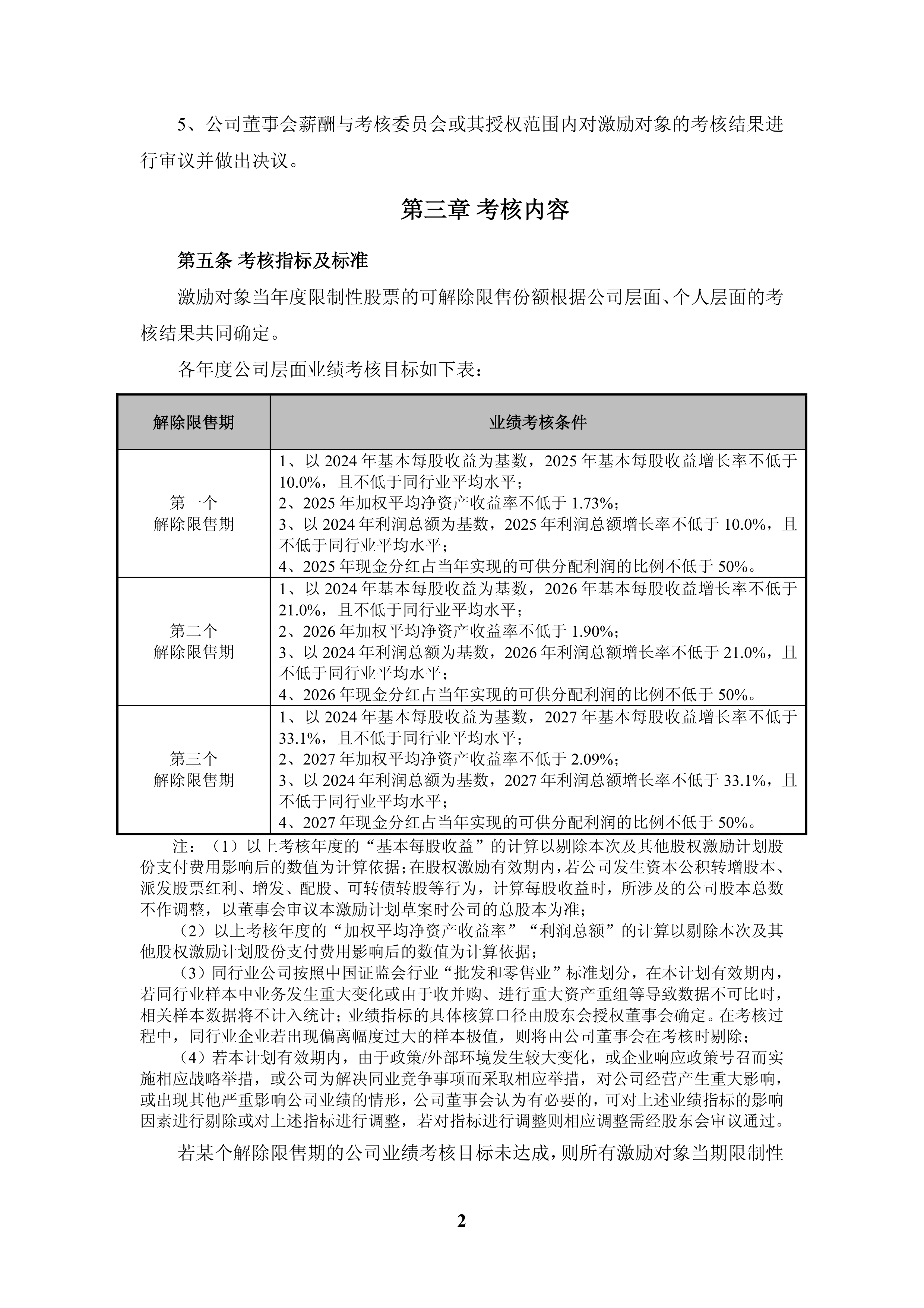
(原标题:苏豪弘业:公司将根据证监会的政策指引,结合公司实际情况,积极探索和实施有效的市值管理举措)
同花顺(300033)金融研究中心08月08日讯,有投资者向苏豪弘业(600128)提问, 公司总市值只有25亿左右,公司管理层是如何看待公司市值如此低的呢?

图片来源于网络,如有侵权,请联系删除
公司回答表示,投资者您好!公司一直努力通过提升经营效益,夯实价值创造基础;提升自主创新能力,培育价值增长新动能;强化投资者关系管理,持续增强股东回报,提升企业价值认可。公司将根据证监会的政策指引,结合公司实际情况,积极探索和实施有效的市值管理举措。谢谢!
点击进入交易所官方互动平台查看更多

图片来源于网络,如有侵权,请联系删除
